市川市非常変災時(台風等)における学校の対応について

市川市非常変災時(台風等)における学校の対応について

 

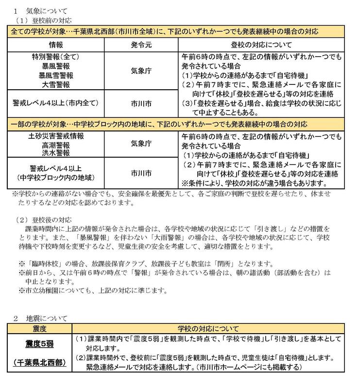
市川市では非常変災時(台風、地震等)における学校の対応につきまして、近年の大規模な自然災害の発生状況を踏まえ、下記のとおりといたします。気象に関しては、市内全域又は中学校ブロックを基本として、下記の表の基準に沿って「休校」や「登校を遅らせる」等の対応をとります。また、地震への対応では、「震度5弱」を観測した時点で原則「引き渡し」といたします。

 

※PDF版は以下のリンクからダウンロード可能です
   市川市非常変災時(台風、地震等)における学校等の対応について.pdf